В. М. Казиев
| ↑ | Оглавление | ||
| ← | Глава 1.2, «Системные ресурсы общества» | Глава 2.2, «Классификация систем. Большие и сложные системы» | → |
Дадим простое интуитивное определение системы и подсистемы (ниже мы дадим более строгое и полное определение).
Система — объект, процесс в котором участвующие элементы связаны некоторыми связями и отношениями.
Подсистема — часть системы с некоторыми связями и отношениями.
Любая система состоит из подсистем, любая подсистемы любой системы может быть рассмотрена сама как система.
Пример. Наука — система, когнитивная система обеспечивающая получение, проверку, фиксацию (хранение), актуализацию знаний общества. Наука имеет подсистемы: математика, информатика, физика, филология и др. Любое знание существует лишь в форме систем (систематизированное знание), а теория — наиболее развитая система их организации в систему позволяющая не только описывать, но и объяснять, прогнозировать события, процессы.
Необходимые атрибуты информатики как научного знания:
Определим некоторые основные понятия системного анализа, ибо системный стиль мышления, системный подход к рассмотрению проблем являются методологической основой методов многих (если не всех) наук.
Цель — образ несуществующего, но желаемого — с точки зрения задачи или рассматриваемой проблемы — состояния среды, т.е. такого состояния, которое позволяет решать проблему при данных ресурсах. Это — описание, представление некоторого наиболее предпочтительного состояния системы.
Пример. Основные социально-экономические цели общества:
Понятие цели конкретизируется различными объектами и процессами.
Пример. Цель — функция (найти значение функции). Цель — выражение (найти аргументы, превращающие выражение в тождество). Цель — теорема (сформулировать и/или доказать теорему — т.е. найти условия превращающие сформулированное предложение в истинное высказывание). Цель — алгоритм (найти, построить последовательность действий, продукций обеспечивающих достижения требуемого состояния объекта или процесса перевода его из исходного состояния в финальное).
Целенаправленное поведение системы — поведение системы (т.е. последовательность принимаемых ею состояний), ведущее к цели системы.
Задача — некоторое множество исходных посылок (входных данных к задаче), описание цели, определенной над множеством этих данных и, может быть, описание возможных стратегий достижения этой цели или возможных промежуточных состояний исследуемого объекта.
Пример. Глобальная экономическая задача, с которой сталкивается любое общество — корректное разрешение конфликта между фактически неограниченным человеческим потреблением товаров и услуг и ограниченными ресурсами (материальными, энергетическими, информационными, людскими), которые могут быть актуализированы для удовлетворения этих потребностей. При этом рассматривают следующие основные экономические задачи общества:
Решить задачу — означает определить четко ресурсы и пути достижения указанной цели при исходных посылках.
Решение задачи — описание или представление того состояния задачи, при котором достигается указанная цель; решением задачи называют и сам процесс нахождения, описания этого состояния.
Пример. Рассмотрим следующую «задачу»: решить квадратное уравнение (или составить алгоритм его решения). Такая постановка проблемы неправильна, ибо не поставлена цель, задача, не указано, как решить задачу и что понимать в качестве решения задачи. Например, не указаны общий вид уравнения — приведенное или же не приведенное уравнение (а алгоритмы их решения — различны!). Задача также поставлена не полностью — не указан тип входных данных: вещественные или комплексные коэффициенты уравнения, не определены понятие решения, требования к решению, например, точность корня (если корень получится иррациональным, а нужно было определить его с некоторой точностью, то задача вычисления приближенного значения корня — автономная, не очень простая задача). Кроме того, можно было бы указать возможные стратегии решения — классическое (через дискриминант), по теореме Виета, оптимальным соотношением операндов и операции (см. ниже соответствующий пример в главе посвященной алгоритмам).
Описание (спецификация) системы — это описание всех ее элементов (подсистем), их взаимосвязей, цели, функции при некоторых ресурсах т.е. всех допустимых состояний.
Если входные посылки, цель, условие задачи, решение или, возможно, даже само понятие решения плохо описываемы, формализуемы, то эти задачи называются плохо формализуемыми. Поэтому при решении таких задач приходится рассматривать целый комплекс формализованных задач, с помощью которых можно исследовать эту плохо формализованную задачу. Сложность исследования таких задач — в необходимости учета различных, а часто и противоречивых критериев определения, оценки решения задачи.
Пример. Плохо формализуемыми будут, например, задачи восстановления «размытых» текстов, изображений, составления учебного расписания в любом большом вузе, составления «формулы интеллекта», описания функционирования мозга, социума, перевода текстов с одного языка на другой с помощью ЭВМ и др.
Структура — это все то, что вносит порядок в множество объектов, т.е. совокупность связей и отношений между частями целого, необходимые для достижения цели.
Далее мы дадим более формальное (математическое) определение структуры. Понятие структуры одно из наиболее важных понятий — как в абстрактном понимании, так и при его конкретизации.
Пример. Примерами структур могут быть структура извилин мозга, структура студентов на курсе, структура государственного устройства, структура кристаллической решетки вещества, структура микросхемы и др. Кристаллическая решетка алмаза — структура неживой природы; пчелиные соты, полосы зебры — структуры живой природы; озеро — структура экологической природы; партия (общественная, политическая) — структура социальной природы; Вселенная — структура как живой и неживой природы.
Структуры систем бывают разного типа, разной топологии (или же пространственной структуры). Рассмотрим основные топологии структур (систем). Соответствующие схемы приведены на рисунках ниже.
Линейные структуры:

Рис. Структура линейного типа
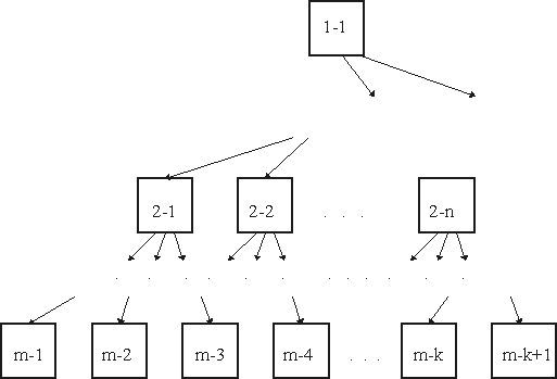
Иерархические, древовидные структуры:

Рис. Структура иерархического (древовидного) типа
Часто понятие системы предполагает наличие иерархической структуры, т.е. систему иногда определяют как иерархическую целостность.
Сетевая структура:

Рис. Структура сетевого типа
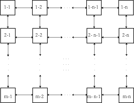
Матричная структура:

Рис. Структура матричного типа
Пример. Примером линейной структуры является структура станций метро на одной (не кольцевой) линии. Примером иерархической структуры является структура управления вузом: «Ректор — Проректора — Деканы — Заведующие кафедрами и подразделениями — Преподаватели кафедр и сотрудники других подразделений». Пример сетевой структуры — структура организации строительно — монтажных работ при строительстве дома: некоторые работы, например, монтаж стен, благоустройство территории и др. можно выполнять параллельно. Пример матричной структуры — структура работников отдела НИИ выполняющих работы по одной и той же теме.
Кроме указанных основных типов структур используются и другие, образующиеся с помощью их корректных комбинаций — соединений и вложений.
Пример. «Вложение друг в друга» плоскостных матричных структур может привести к более сложной структуре — структуре пространственной матричной (например, вещества кристаллической структуры типа изображенной на рис.). Структура сплава и окружающей среды (макроструктура) могут определять свойства и структуру сплава (микроструктуру):

Рис. Структура типа кристаллической (пространственно-матричной)
Такого вида структуры часто используются в системах с тесно связанными и равноправными («по вертикали» и «по горизонтали») структурными связями. В частности, такую структуру могут иметь системы открытого акционерного типа, корпорации на рынке с дистрибьютерной сетью и другие.
Пример. Из комбинаций матрично-матричного типа (образуемую комбинацией «плоскостных», например, временных матричных структур), можно получить, например, время — возрастную матричную «пространственную» структуру. Комбинация сетевых структур может дать вновь сетевую структуру. Комбинация иерархической и линейной структуры может привести как к иерархической (при «навешивании» древовидной структуры на древовидную), так и к неопределенностям (при «навешивании» древовидной структуры на линейную).
Из одинаковых элементов можно получать структуры различного типа.
Пример. Макромолекулы различных силикатов можно получать из одних и тех же элементов (Si, O):
![]() |
(а) |
![]() |
(б) |
![]() |
(в) |
Рис. Структуры макромолекул из кремния и кислорода (а, б, в)
Пример. Из одних и тех же составляющих рынка (ресурсы, товары, потребители, продавцы) можно образовывать рыночные структуры различного типа: ОАО, ООО, ЗАО и др. При этом структура объединения может определять свойства, характеристики системы.
Структура является связной, если возможен обмен ресурсами между любыми двумя подсистемами системы (предполагается, что если есть обмен i-ой подсистемы с j-ой подсистемой, то есть и обмен j-ой подсистемы с i-ой.
В общем случае, можно образовывать сложные, связные m-мерные структуры (m-структуры), у которых подсистемы — (m−1)-мерные структуры. Такие m-структуры могут актуализировать связи и свойства, которые невозможно актуализировать в (m−1)-структурах и эти структуры широко используются в прикладных науках (социология, экономика и др.) — для описания и актуализации сложных взаимосвязанных многопараметрических и многокритериальных проблем и систем, в частности, для построения указанных ниже когнитивных структурных схем (когнитивных карт).
Указанного типа топологические структуры называют комплексами или симплициальными комплексами и математически их можно определить как объект K(X,Y,f), где X — это m-структура (mD-симплекс), Y — множество событий (вершин), f — связи между X и Y или математически:
| X = {x ∈ Rm: ∑ xj ≤ 1, xj ≥ 0, j = 1, 2, ..., m} |
Пример. Примером простого геометрического комплекса может быть известный геометрический плоскостной (2D) граф, который состоит из вершин (отождествляются с некоторыми событиями), соединяемых между собой некоторыми одномерными дугами (отождествляются с некоторыми связями этих вершин). Сеть городов на географической карте соединенных дорогами образует плоскостной граф. Понятие математического графа — ниже.
Пример. Рассмотрим множество хороших друзей X = {Иванов, Петров, Сидоров} и замечательных городов Y = {Москва, Париж, Нальчик}. Тогда можно построить 3-структуру (2D-симплекс) в R3 (в пространстве трех измерений — высота, ширина, длина), образуемую связыванием элементов X и Y, например, по принципу «кто где был» (рис.). В этой структуре использованы сетевые 2-структуры (2D-симплексы) X, Y (в которых, в свою очередь использованы 1-структуры). При этом элементы X и Y можно брать как точки (0D-симплексы)-элементы пространства нулевого измерения — R0.

Рис. Геометрическая иллюстрация сложных связных структур
Если структура плохо описываема или определяема, то такое множество объектов называется плохо структурируемым.
Пример. Плохо структурируемы будут проблемы описания многих исторических эпох, проблем микромира, общественных и экономических явлений, например, динамики курса валют на рынке, поведения толпы и др.
Плохо формализуемые и плохо структурируемые проблемы (системы) наиболее часто возникают на стыке различных наук, при исследовании синергетических процессов и систем.
Способность к нахождению решений в плохо формализуемых, плохо структурируемых средах — наиболее важная отличительная черта интеллектуальности (наличия интеллекта).
По отношению к людям — это способность к абстракции, по отношению к машинам или автоматам — способность к адекватной имитации каких-либо сторон интеллекта и интеллектуального поведения человека.
Интеллектуальная проблема (задача) — проблема человеческого интеллекта, целеполагания (выбора цели), планирования ресурсов (выбора необходимых ресурсов) и построения (выбора) стратегий его достижения.
Такие понятия как «интеллект», «интеллектуальность» у специалистов различного профиля (системного анализа, информатики, нейропсихологии, психологии, философии и др.) могут несколько различаться, причем это не несет в себе никакой опасности.
Примем, не обсуждая ее положительные и отрицательные стороны, следующую «формулу интеллекта»:
«Интеллект = цель + факты + способы их применения»,
или, в несколько более «математическом», формализованным виде:
«Интеллект = цель + аксиомы + правила вывода из аксиом».
Интеллектуальными системами называют такие человеко-машинные системы, которые обладают способностью выполнять (или имитировать) какие-либо интеллектуальные процедуры, например, автоматически классифицировать, распознавать объекты или образы, обеспечивать естественный интерфейс, накапливать и обрабатывать знания, делать логические выводы. Используют и другой, более старый термин — «система искусственного интеллекта». В информатике актуальна задача повышения интеллектуальности компьютерных и программных систем, технологий и обеспечения интеллектуального интерфейса с ними. В то же время интеллектуальные системы базируются на неполных и не полностью формализуемых знаниях о предметной области, правилах вывода новых знаний, поэтому должны динамически уточняться и расширяться (в отличие от, например, формализуемых и полных математических знаний).
Понятие «система» в переводе с греческого означает «целое, составленное из частей». Это одна из абстракций информатики и системного анализа, которую можно конкретизировать, выразить в конкретных формах.
Пример. Система теоретических принципов, положений, система государственного устройства, нервная система, производственная система. Можно дать и следующее, более полное определение системы.
Система — это средство достижения цели или все то, что необходимо для достижения цели (элементы, отношения, структура, работа, ресурсы) в некотором заданном множестве объектов (операционной среде).
Дадим теперь более строгое определение системы.
Система — множество связанных друг с другом элементов некоторого вполне определенного множества (некоторых определенных множеств), образующих целостный объект при условии задания для этих объектов и отношений между ними некоторой цели и некоторых ресурсов для достижения этой цели.
Цель, элементы, отношения или ресурсы подсистем при этом будут уже другими, отличными от указанных для всей системы.

Рис. Структура системы в общем виде
Любая система имеет внутренние состояния, внутренний механизм преобразования входных сигналов, данных в выходные (внутреннее описание) и внешние проявления (внешнее описание). Внутреннее описание дает информацию о поведении системы, о соответствии (несоответствии) внутренней структуры системы целям, подсистемам (элементам) и ресурсам в системе, внешнее описание — о взаимоотношениях с другими системами, с целями и ресурсами других систем.
Внутреннее описание системы определяет внешнее описание.
Пример. Банк образует систему. Внешняя среда банка — система инвестиций, финансирования, трудовых ресурсов, нормативов и т.д. Входные воздействия — характеристики (параметры) этой системы. Внутренние состояния системы — характеристики финансового состояния. Выходные воздействия — потоки кредитов, услуг, вложений и т.д. Функции этой системы — банковские операции, например, кредитование. Функции системы также зависят от характера взаимодействий системы и внешней среды. Множество выполняемых банком (системой) функций зависят от внешних и внутренних функций, которые могут быть описаны (представлены) некоторыми числовыми и/или нечисловыми, например, качественными, характеристиками или характеристиками смешанного, качественно — количественного характера.
Пример.Физиологическая система «Организм человека» состоит из подсистем «Кровообращение», «Дыхание», «Зрение» и др. Функциональная система «Кровоообращение» состоит из подсистем «Сосуды», «Кровь», «Артерия» и др. Физико-химическая система «Кровь» состоит из подсистем «Лейкоциты», «Тромбоциты» и др. и так далее до уровня элементарных частиц.
Рассмотрим систему «Река» (без притоков). Представим ее в виде пронумерованных участков реки (камер, подсистем) так, как это изображено на рис.

Рис. Модель реки (течение реки — от 1 к n)
Внутреннее описание системы (каждой подсистемы) может иметь вид:
| x(t+1,i) = x(t,i) − a(t,i) • x(t,i) + b(t,i) − c(t,i) • x(t,i) |
где x(t,i) — объем воды в i-ой камере в момент времени t, a — коэффициент грунтового просачивания воды, b — осадки, с — испарение с поверхности камеры (a, b, c — входные параметры). Внешнее описание системы может иметь вид:
| X(t) = ∑(k(x,t,i) • a(t,i) + l(x,t,i) • b(t,i)), x(0) = s |
где k(x,t,i) — коэффициент, учитывающий влияние грунтового просачивания (структуру дна, берега реки), l(x,t,i) — коэффициент, учитывающий влияние осадков (интенсивность осадков), X(t) — объем воды в реке (у стока, у края последней камеры номер n).
Морфологическое описание системы — описание строения или структуры системы: описание совокупности А элементов этой системы и необходимого для достижения цели набора отношений R между ними.
Морфологическое описание задается кортежом:
| S = [A, B, R, V, Q] |
где А — множество элементов и их свойств, В — множество отношений с окружающей средой, R — множество связей в А, V — структура системы, тип этой структуры, Q — описание, представление системы на каком-либо языке. Из морфологического описания системы получают функциональное описание системы (т.е. описание законов функционирования, эволюции системы), а из нее — информационное описание системы (описание информационных связей как системы с окружающей средой, так и подсистем системы) или же так называемую информационную систему, а также информационно-логическое (инфологическое) описание системы.
Пример. Морфологическое описание экосистемы может включать, в частности, структуру обитающих в ней хищников и жертв (система типа «хищники — жертвы»), их трофическую структуру (структуру типа «кто кого поедает?») или структуру, состав пищи, обычного рациона обитателя), их свойства, связи и отношения. Трофическая структура рассматриваемой ниже экосистемы — одноуровневая, т.е. хищники и жертвы образуют две непересекающиеся совокупности X и Y со свойствами S(X) и S(Y). Возьмем в качестве языка Q морфологического описания русский язык с элементами алгебры. Тогда можно предложить следующее упрощенное модельное морфологическое описание этой экосистемы:
| S = [A, B, R, V, Q] |
A = {человек, тигр, коршун, щука, баран, газель, пшеница, кабан, клевер, полевая мышь (полевка), змея, желудь, карась},
X = {человек, тигр, коршун, щука, кабан, змея, баран},
Y = {газель, пшеница, клевер, полевка, желудь, карась},
S(X) = {пресмыкающееся, двуногое, четырехногое, плавающее, летающее},
S(Y) = {живое существо, зерно, трава, орех},
B = {обитатель суши, обитатель воды, растительность},
R = {хищник, жертва}.
Если использовать результаты популяционной динамики (раздела математики, изучающей динамику, эволюцию популяций), то можно используя приведенное морфологическое описание системы записать адекватное функциональное описание системы. В частности, динамику взаимоотношений в этой системе можно записать в виде уравнений Лотка — Вольтерра:
| Xi'(t) = Xi(t) • (ai − ∑(bij • xj(t))), xi(0) = xi0, i = 1, 2, ..., 6 |
где xi(t)-численность (плотность) i-ой популяции, bij — коэффициент поедания i-го вида жертв j-ым видом хищников (прожорливости), ai — коэффициент рождаемости i-го вида.
Морфологическое описание системы зависит от учитываемых связей, их глубины (связи между главными подсистемами, между второстепенными подсистемами, между элементами), структуры (линейная, иерархическая, сетевая, матричная, смешанная), типа (прямая связь, обратная связь), характера (позитивная, негативная).
Пример. Морфологическое описание автомата для производства некоторого изделия может включать геометрическое описание изделия, программу (описание последовательности действий автомата), описание операционной обстановки (маршрут обработки, ограничения действий и др.). При этом это описание зависит от типа и глубины связей, структуры изделия, заготовки и др.
Информационное описание системы часто позволяет нам получать дополнительную информацию о системе, извлекать новые знания о системе, решать информационно-логические задачи, исследовать инфологические модели систем.
Пример. Рассмотрим простую информационно-логическую задачу: у Джека машина — красная, у Питера — не черная, не синяя, не голубая, у Майкла — черная и синяя, у Бэрри — белого и синего цветов, у Алекса — машины всех перечисленных цветов; у кого была какого цвета машина, если все они были на пикнике на машинах разного цвета? Ответ на этот, на первый взгляд, нелегкий вопрос можно легко получить с помощью информационного описания системы с помощью таблицы разрешенных ситуации (таблицы состояний):
| Джек | Питер | Майкл | Алекс | Бэрри | |
|---|---|---|---|---|---|
| Красная | + | + | − | + | − |
| Черная | − | − | + | + | − |
| Синяя | − | − | + | + | + |
| Голубая | − | − | − | + | − |
| Белая | − | + | − | + | + |
| ↑ | Оглавление | ||
| ← | Глава 1.2, «Системные ресурсы общества» | Глава 2.2, «Классификация систем. Большие и сложные системы» | → |
© Виктор Сафронов, 2006–2017
Пользовательское соглашение | RSS | Поддержать проект | Благодарности